Bitte ändert euer Passwort!

Im März 2026 wurde das Forum gehackt. Dabei hatten die Angreifer Zugriff auf die Datenbank und somit Zugriff auf eure Passwörter. Auch wenn das Forum kein Passwort im Klartext speichert, können die Angreifer eure Passwörter knacken. Bitte ändert daher dringend euer Passwort für das Forum. Solltet ihr das gleiche Passwort auch an anderer Stelle verwenden, ändert es bitte unbedingt an allen Stellen!

So geht es: Anleitung Passwort ändern

MVAR2: Abs. altit funktioniert nicht

  • Huib
  • Autor
  • Offline
  • Neues Mitglied
  • Neues Mitglied
  • Beiträge: 18
  • Thanks: 0

MVAR2: Abs. altit funktioniert nicht

10 Okt. 2025 12:58
#
Ich möchte wissen, wie hoch die maximale Höhe ist, die ich mit dem MVario2 und meinem DS12 erreicht habe.
Aber ich komme nicht dahinter. Die relative Höhe zeigt die Höhe immer korrekt an.
Aber die absolute Höhe des MVAR2 Abs. altit funktioniert nicht.
Was muss ich tun, um es wieder zum Laufen zu bringen und zurückzusetzen?

Bitte Anmelden oder Registrieren um der Konversation beizutreten.

  • Helischober
  • Offline
  • Platinum Mitglied
  • Platinum Mitglied
  • Beiträge: 455
  • Thanks: 158

Re: MVAR2: Abs. altit funktioniert nicht

10 Okt. 2025 13:13 - 10 Okt. 2025 13:14
#
Hallo HUIB,
schau mal in die BA Seite 20


LG Achim
Phecda 680 E; Goblin 380 ; Goblin 570-3-Blatt; Kraken 580; Bell 222 /600er (D-HNIC) ; LOGO 550SE ; DC 16 II und DC 24 II
Letzte Änderung: 10 Okt. 2025 13:14 von Helischober.

Bitte Anmelden oder Registrieren um der Konversation beizutreten.

  • Huib
  • Autor
  • Offline
  • Neues Mitglied
  • Neues Mitglied
  • Beiträge: 18
  • Thanks: 0

Re: MVAR2: Abs. altit funktioniert nicht

11 Okt. 2025 16:40
#
Danke Helischober aber wenn ich einen Schalter dafür erstellen möchte erhalte ich die Meldung, dass das Modul nicht aktiv ist 🫤

Bitte Anmelden oder Registrieren um der Konversation beizutreten.

  • Huib
  • Autor
  • Offline
  • Neues Mitglied
  • Neues Mitglied
  • Beiträge: 18
  • Thanks: 0

Re: MVAR2: Abs. altit funktioniert nicht

13 Okt. 2025 13:15
#
Huib wrote: Danke Helischober aber wenn ich einen Schalter dafür erstellen möchte erhalte ich die Meldung, dass das Modul nicht aktiv ist 🫤
Vielleicht hilft das

Bitte Anmelden oder Registrieren um der Konversation beizutreten.

  • FuniCapi
  • Offline
  • Platinum Mitglied
  • Platinum Mitglied
  • Beiträge: 1889
  • Thanks: 930

Re: MVAR2: Abs. altit funktioniert nicht

13 Okt. 2025 15:05 - 13 Okt. 2025 15:07
#
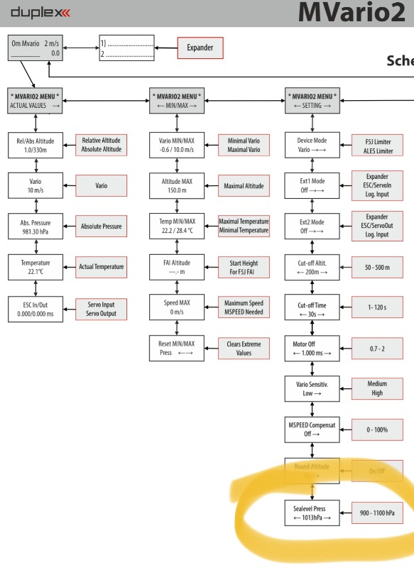
Die absolute Höhe hat nichts mit der maximalen Höhe zu tun, sondern ist die Höhe über Meer und die kann nicht direkt gemessen werden sondern wird berechnet aus dem aktuellen Luftdruck und dem Luftdruck auf Meereshöhe. Wenn der Luftdruck auf Meereshöhe falsch eingestellt ist wird die absolute Höhe falsch berechnet. Der Standardwert ist 1013 hPa. Bitte überprüfe ob das bei dir richtig eingestellt ist:

Gruss Lukas
Letzte Änderung: 13 Okt. 2025 15:07 von FuniCapi.

Bitte Anmelden oder Registrieren um der Konversation beizutreten.

  • Huib
  • Autor
  • Offline
  • Neues Mitglied
  • Neues Mitglied
  • Beiträge: 18
  • Thanks: 0

Re: MVAR2: Abs. altit funktioniert nicht

14 Okt. 2025 10:05
#
Meinst du das so wie auf dem beigefügten Foto des Bildschirms?

Ich kann aber immer noch keinen Button zum Zurücksetzen zuweisen, nachdem ich die maximale Höhe gesehen habe. Dann bekomme ich die Meldung, dass ich das Modul nicht habe.

Bitte Anmelden oder Registrieren um der Konversation beizutreten.

Ladezeit der Seite: 0.559 Sekunden
Powered by Kunena Forum